عوامل موثر بر ارتقای فناورانه پمپ های صنعت نفت و گاز ایران
ایران از جمله بزرگ ترین کشورهای منبع محور و صاحب ذخایر نفت و گاز در جهان است؛ اما شکاف فناورانه بین صنعت نفت ایران با بنگاه های جهانی و کم توجهی به توسعه توانمندی های داخلی اکتشاف و تولید و ساخت تجهیزات بالادست صنعت نفت منجر به سهم پایین تامین تجهیزات بالادستی نفت از داخل و وابستگی بیش از حد به خارج شده است.
به گزارش گروه پژوهش خبرگزاری آنا ایران از جمله بزرگ ترین کشور های منبع محور و صاحب ذخایر نفت و گاز در جهان است؛ اما شکاف فناورانه بین صنعت نفت ایران با بنگاه های جهانی و کم توجهی به توسعه توانمندی های داخلی اکتشاف و تولید و ساخت تجهیزات بالادست صنعت نفت منجر به سهم پایین تامین تجهیزات بالادستی نفت از داخل و وابستگی بیش از حد به خارج شده است.
پژوهشگران دانشگاه آزاد اسلامی در مقاله ای با عنوان «عوامل موثر بر ارتقای توانمندی های فناورانه سازندگان پمپ های صنعت نفت و گاز ایران» به این موضوع پرداخته اند که هرچند از اکتشاف نفت در ایران بیش از صد سال می گذرد؛ به علت تمرکز شرکت های ملی نفت وگاز بر فعالیت های بهره برداری طی دوره های مختلف توجه خاصی به توسعه توانمندی های داخلی اکتشاف و تولید و ساخت تجهیزات و محصولات بالادست صنعت نفت نشده است.
* نفت و گاز فرصت جدیدی برای توسعه صنعتی
منابع طبیعی از جمله نفت و گاز به عنوان فرصت جدیدی برای توسعه صنعتی وسرآغاز تحولات اقتصادی در کشور های منبع محور است
در این پژوهش آمده است که منابع طبیعی از جمله نفت و گاز به عنوان فرصت جدیدی برای توسعه صنعتی وسرآغاز تحولات اقتصادی در کشور های منبع محور می باشد.
به زعم این پژوهش اگر کشور های درحال توسعه نظیر ایران به مجموعه فعالیت های مرتبط با بهره برداری از منابع طبیعی به عنوان یک شبکه نوآوری نگاه کنند تغییرات فناوری و تعاملات میان این فعالیت ها از جمله تامین کنندگان تجهیزات ارائه دهندگان خدمات واحد های تحقیق و توسعه و مهندسی و … منجر به افزایش ارزش افزوده کل زنجیره تامین و ورود گسترده محصولات وخدمات به بازار های جهانی و در نهایت توسعه اقتصادی میگردد.
از دستاورد های این پژوهش شناسایی عوامل موثر بر ارتقاء در دو سطح کلان و بنگاه است که موجب تقو یت توانمندی های فناورانه سازندگان پمپ ها از تجهیزات دوار درجهت حما یت پشتیبانی از شرکت های اکتشاف و تولید ایرانی می شود و همچنین مدل ارائه شده موجب عملکرد بهتر فرآیند شبکه نوآوری منابع طبیعی خواهد شد.
* توسعه توانمندی های فناورانه
در این پژوهش آمده است که راهبرد توسعه فناوری تعامل نزدیک با دولت موجب آگاهی از راهبرد دولت و تغییرات آن در سال های آتی و تعامل نزدیک با خریداران و اطلاع از برنامه راهبرد بلندمدت کارفرمایان موجب شناسایی نیازها ی صنعت نفت در چند سال آینده و توسعه توانمندی های فناورانه بنگاه می شود.
این پژوهش مطرح می کند که همچنین در میان رقبا همکاری تامین کنندگان داخلی با یکدیگر و ادغام منابع یا اشتراک گذاری دانش موجب دستیابی به مزیت رقابتی پایدار و رشد و ارتقای توانمندی های فناورانه بنگاه ها است.
در پژوهش حاضر راهبرد توسعه فناوری هم راستایی راهبرد کسب و کار بنگاه با راهبرد توسعه فناوری موجب رسیدن اهداف و خط مشی سازمان به اهداف نوآوری سازمان می گردد. لازمه آن ایجاد واحدها ی تحقیق و توسعه کنترل و نظارت بر خط مش اهداف کمی و کیفی سازمان و ممیزی درست استاندارد های مدیریت کیفیت است.
در این پژوهش مقوله اصلی تامین مالی در سطح بنگاه سرمایه داخلی ناشی از پیش پرداخت قرارداد های فروش و میزان تسهیلات موجب ارتقای توانمندی های فناورانه بنگاه ها می شود.
* زیرساخت ها ی نرم و سخت پمپ های صنعت نفت و گاز ایران
در این پژوهش آمده است که در مقوله زیرساخت ها ی نرم و سخت با توجه به دسته های مفهومی سرمایه انسانی آزمایشگاه های خاص ماشین آلات صنعتی با انتقال فناوری مربوطه طبق مصاحبه ها در تولیدات سفارشی سرما یه انسانی به عنوان زیرساخت های نرم و در تولیدات انبوه آزمایشگاه های خاص و تجمیع خرید ماشین آلات صنعتی با انتقال فناوری های مربوطه به عنوان زیرساخت های سخت بیشترین تاثیر را در ارتقای توانمندی های فناورانه شرکت های تولید کننده پمپ دارند.
پژوهش حاضر پیشنهاد های اجرایی یا پژوهشی زیر را ارائه کرده است:
با توجه به محدودیت در بازه زمانی پژوهش حاضر در شرکت های تامین کنندگان داخلی تجهیزات دوار سازندگان پمپ انجام گرفته است. با توجه به ریز اقلام در زیرمجموعه های هر یک گروه تجهیزات کلیدی سطح الرضی و تحت الرضی دامنه گردآوری داده ها برای تمامی گروه ها از جمله گروه تجهیزات دوار مانند توربین ها کمپرسور و … بسیار وسیع و خارج از توان پژوهشگران در این پژوهش است؛ بنابراین گردآوری داده ها محدود به پمپ ها از زیرمجموعه حوزه تجهیزات دوار شده است.
با توجه به محدودیت های پژوهش توصیه های سیاستی مستخرج توسط خبرگان و سیاست گذاران صنعتی و دانشگاهی صرفا جهت ارتقای سیاست های دولت در جهت توسعه ساخت داخل و ارتقای سازندگان پمپ های صنعت نفت و گاز است. جهت تعمیم و قابلیت انتقال به تولیدکنندگان سایر تجهیزات و خدمات نیاز به گردآوری داده در پژوهش های جدید است.

از پیشنهاد های آتی برای سایر پژوهشگران طبق مدل ارتقای توانمندی های فناورانه شرکت ها ی خدماتی صنایع بلادستی صنعت نفت و مدل ارتقای توانمندی های فناورانه شرکت های اکتشاف و تولید ایرانی و دیگر فعالیت های بهرهبرداری از منابع طبیعی است.
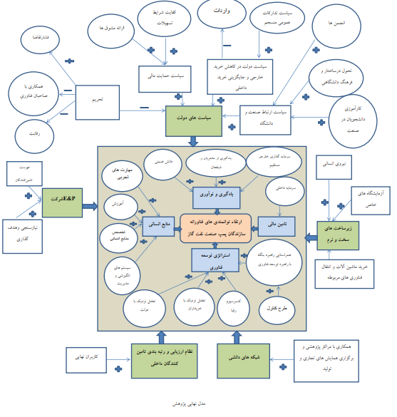
در این پژوهش ابتدا طی مرور پیشینه با نگاه کلان به منابع طبیعی از جمله نفت و گاز در فرآیند توسعه اقتصادی عوامل تاثیرگذار بر توانمندی های فناورانه بنگاه های تامین کننده احصا شده است. مدل نهایی عوامل تاثیرگذار بر ارتقای توانمندی های فناورانه بنگاه های تامین کننده تجهیزات صنایع بالادستی نفت ایران (پمپ سازان) شامل یادگیری و نوآوری تامین مالی راهبرد توسعه فناوری و منابع انسانی جزو عوامل تاثیرگذار اولیه در سطح بنگاه و سیاست های دولت شرکت های اکتشاف و تولید زیرساخت های سخت و نرم و نظام ارزیابی و رتبه بندی تامین کنندگان به عنوان عوامل تاثیرگذار در سطح کلان هستند.
این پژوهش به کوشش سیده روژیار سحری راد (دکتری مدیریت تکنولوژی) و سید محمد رضا رضوی (استاد مدیریت تکنولوژی) در فصلنامه سیاست علم و فناوری منتشر شده است.